专属顾问
13520539378
长按查看名片
长按识别下方二维码
各相关单位:
桥梁是交通网络的关键节点,更是国家基础设施建设水平的重要象征。随着人工智能、大数据、物联网等技术的深度渗透,桥梁工程正迎来从“智能建造”向“智慧运维”全链条升级的新机遇。
为持续推动桥梁领域智能技术的创新突破与实践落地,加快构建桥梁建设高质量发展新格局,兹定于2025年12月19-21日在江苏-南京举办第三届全国桥梁智能建造与运维创新大会。本次大会由东南大学、长大桥梁安全长寿与健康运维全国重点实验室、桥梁工程与技术网联合主办,北京国联视讯信息技术股份有限公司,中国建筑第六工程局有限公司承办。
大会将围绕“智慧引领·低碳转型·高韧长寿·共创未来”为主题,邀请桥梁领域权威专家、学者、技术人员等汇聚交流、分享前沿理念与实践成果。同期还将设专题展区,邀请桥梁科研、设备、材料等单位展示新技术、新产品、新方案,助力产、学、研、用精准对接。欢迎广大路桥单位积极组织参与,共绘行业发展新蓝图。
大会主题: “智慧引领· 低碳转型·高韧长寿·共创未来”
东南大学
长大桥梁安全长寿与健康运维全国重点实验室
桥梁工程与技术网
2025年8月18号
一、组织机构
主办单位:
东南大学
长大桥梁安全长寿与健康运维全国重点实验室
桥梁工程与技术网
承办单位:
北京国联视讯信息技术股份有限公司
中国建筑第六工程局有限公司
媒体支持:
中国桥梁网、中国公路学报、中国经济信息网、52监测网、国联资源网、中国建筑装饰网、中华铁道网、道路瞭望、市政管养网、中国路桥网、建筑英才网、建设发展网、中国沥青网、中国仪表网、一览路桥、中国腐蚀与防护网
直播平台:
国联云桥梁直播
大会主席:熊 文 刘 高
组织委员会:
主 任:宋晓东 朱 虹
委 员:许 翔、王 佳、程 钊 朱彦洁
辛灏辉 周小燚 贺志启 袁 鹏 朱逸尘
刘中祥 殷如阳 吴西强 陈 钊 易秋菊
翟晓晖 朱艳君
二、会议主题
1.桥梁智能感知与数字孪生
2.桥梁智能诊断与科学决策
3.桥梁动力灾变与安全调控
4.桥梁水下安全与抗水韧性
5.桥梁新型材料与结构体系
6.桥梁智能建造与系统装备
7.长大桥梁安全高韧与跨径突破
8.长大桥梁性能演化与寿命延长
9.长大桥梁感知诊断与健康运维
三、报告内容
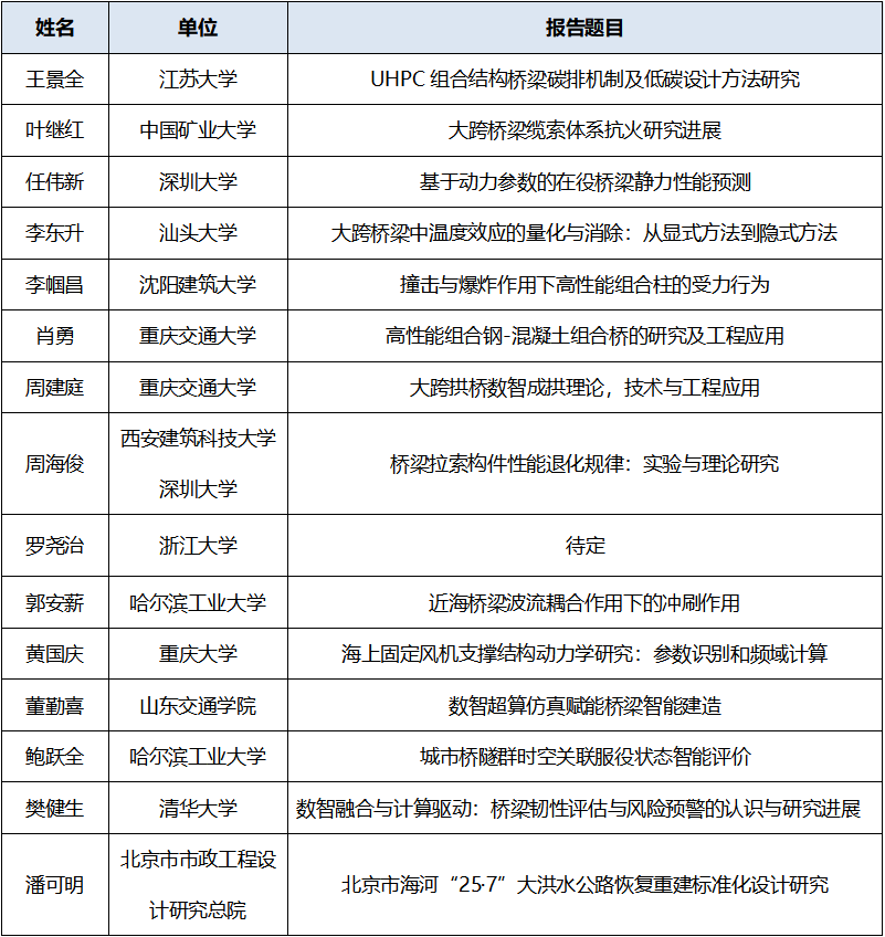
大会报告(按姓氏笔画排序,持续更新)

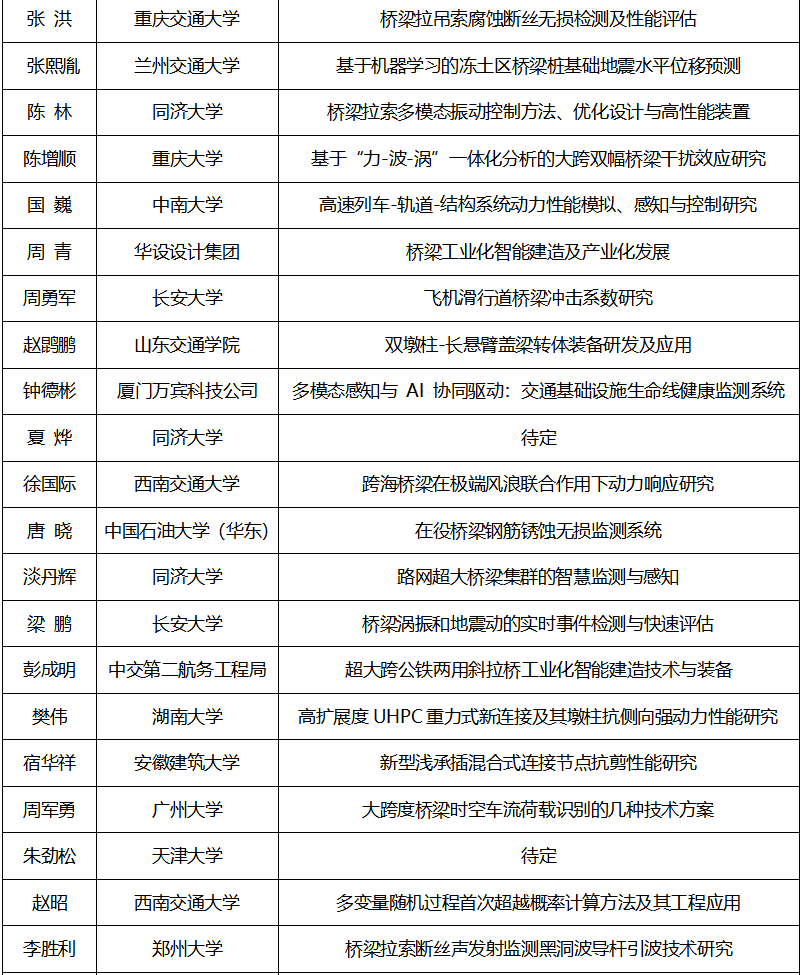
分论坛报告(按姓氏笔画排序,持续更新)


四、参会对象
1、特约领导及嘉宾;
2、桥梁设计、施工、科研、建设、监理、管理方面的领导和专家;
3、 各省、市、自治区公路、铁路桥梁科研单位、设计单位、施工单位、质量监督站、桥梁管理、养护、检测和维修公司等工程技术人员;
4、 优秀设备、材料产品供应商等;
5、 行业媒体。
五、分会场报告征集
现围绕论坛主题,征集分会场报告,请有意向的参会者在注册完成报名后,联系组委会索要报告回执表,按要求填写报告回执回传给组委会。专题报告报名截止时间为11月30日。
六、注册及缴费(参会人员均需缴纳注册费,费用标准如下)
1、报名成功后即可通过线上微信支付、对公转账或现场扫码缴费(三选一)缴纳会务费。住宿统一安排,食宿自理。

(备注:报名缴费会前一周内不再办理退费手续,可延续后面会议使用。)
2、汇款信息
户 名:北京国联视讯信息技术股份有限公司
开户行:北京银行双秀支行
账 号:20000002019400014785297
3、会议现场为产品企业和相关设备企业安排产品展示和其他宣传渠道,具体内容可致电会务组索要详细资料!
报到地点:江苏省南京市
会议时间: 2025-12-19至21

大会会议酒店:南京富力万达嘉华酒店(江苏省南京市江宁区竹山路55号)
地址:南京市江宁区禄口街道(距市中心约35公里)
大会酒店交通路线:
南京禄口国际机场
打车约39-40分钟,距离约33公里,费用约68-90元
南京南站
打车到酒店耗时约20分钟,全程7.2公里,费用约15 - 25元(估算,实际因时段等因素有波动);
南京站
打车到酒店耗时约40分钟,全程20.9公里,费用约40 - 60元(估算,实际因时段等因素有波动) 。
联系人:朱虹
手机:13520539378
固话:010-63701431
邮箱:qliang2007@126.com